MOJAY茂捷M6362PWM控制芯片PSR原边驱动

MOJAY茂捷M6362PWM控制芯片PSR原边驱动

M6362B是一款高精度,低成本高度集成的电流模式PWM控制IC。主要应用于高性能、低待机功耗。更低成本的离线式反激式电源适配器中,能广泛的应用于各类低能耗,低功率AC/DC电池充电IC、电源适配器IC、手机充电IC、小功率适配器中。M6362B满载时,工作过低昂频率(65KHz)模式下运行。在负载降低的时候工作在谷底导通的绿色模式实现高功率下的高转换率,并且提供了包括循环电流限制。过...
半导体芯片 87 0
MOJAY茂捷M5832PWM控制芯片PSR原边驱动

MOJAY茂捷M5832PWM控制芯片PSR原边驱动

M5832 是一款应用于低功率AC/DC电池充电器和电源适配器的高性能离线式PWM 控制器,全电压输入范围内恒压恒流CC精度能保持在±5%以内。芯片采用原边反馈技术,使系统应用中可以节省TL431 和光耦以降低成本...
半导体芯片 67 0
MOJAY茂捷M5835PWM控制芯片PSR原边驱动

MOJAY茂捷M5835PWM控制芯片PSR原边驱动

M5835是应用于低功率AC/DC电池充电器、电源适配器、LED的高性能离线式PWM功率开关,全电压输入范围内恒压恒流精度均能保持在±5%以内。芯片采用原边反馈技术,使系统应用中可以节省TL431和光耦以降低成本。M5835,M5835参数,开关电源IC芯片,驱动IC,IC芯片,充电器IC芯片...
半导体芯片 74 0
MOJAY茂捷M5836PWM控制芯片PSR原边驱动

MOJAY茂捷M5836PWM控制芯片PSR原边驱动

M5836是应用于低功率AC/DC电池充电器、电源适配器、LED的高性能离线式PWM 功率开关,全电压输入范围内恒压恒流精度均能保持在±5%以内。芯片采用原边反馈技术,使系统应用中可以节省TL431和光耦以降低成本。M5836,M5836参数,开关电源IC芯片,驱动IC,IC芯片,充电器IC芯片...
半导体芯片 71 0
MOJAY茂捷M5838PWM控制芯片PSR原边驱动

MOJAY茂捷M5838PWM控制芯片PSR原边驱动

M5838是应用于低功率AC/DC电池充电器、电源适配器、LED的高性能离线式PWM功率开关,全电压输入范围内恒压恒流精度均能保持在±5%以内。芯片采用原边反馈技术,使系统应用中可以节省TL431和光耦以降低成本。M5838,M5838参数,原边驱动IC,开关电源IC芯片,充电器IC...
半导体芯片 51 0
MOJAY茂捷M5839PWM控制芯片PSR原边驱动

MOJAY茂捷M5839PWM控制芯片PSR原边驱动

M5839应用于小功率AC/DC单相智能电表、三相电表以及充电器和电源适配器等高性能离线式脉宽调制控制器。 该芯片是一款基于原边检测和调整的控制器, 因此在应用时无需TL431和光耦。芯片内置了恒流/恒压两种控制方式。在恒流控制时,恒流值和输出功率可以通过CS引脚的限流电阻RS设定。 在恒压控制时, 芯片在INV脚采样辅助绕组的电压,进而调整输出。在恒压控制时还采用了多种模式的控制方式...
半导体芯片 80 0
MOJAY茂捷M5840PWM控制芯片PSR原边驱动

MOJAY茂捷M5840PWM控制芯片PSR原边驱动

M5840是应用于低功率AC/DC电池充电器、电源适配器、LED的高性能离线式PWM功率开关,全电压输入范围内恒压恒流精度均能保持在±5%以内。芯片采用原边反馈技术,使系统应用中可以节省TL431和光耦以降低成本。...
半导体芯片 62 0
MOJAY茂捷M7101外负载磁传感器芯片

MOJAY茂捷M7101外负载磁传感器芯片

M7101N是一款可用于PLC或单片机I/O接口的收发电路(三线连接)。该电路能自动识别外接负载类型,自动切换高端输出或低端输出。电路有过温保护、输入过压保护、输出短路保护、短路后限流保护、防逆流反向保护、外接传感器短路保护、反接保护、输出短路示警提示....
传感器 70 0
MOJAY茂捷M7102外负载磁传感器芯片

MOJAY茂捷M7102外负载磁传感器芯片

M7102是一款专门应用于感应测控领域,针对PLC/单片机I/O接口(两线)的应用控制器,该芯片内置MOS管,根据外部感应信号来导通或者关闭。满足2.7V-30V的应用电压范围,50MA的LDO输出电流和100MA/300MA的负载电流驱动能力。具有过温过流保护等保护功能...
传感器 67 0
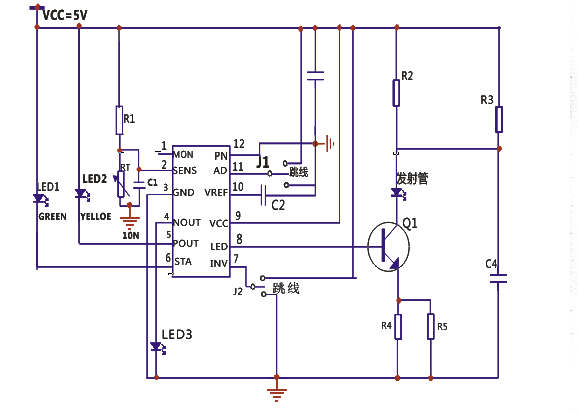
MOJAY茂捷M8101光电传感器芯片

MOJAY茂捷M8101光电传感器芯片

M8101是一款专门应用于光电感应测控领域,针对PLC/单片机I/O接口、工控设备等光电应用控制芯片。芯片表面合封了光信号接受管,发射管通过芯片同步调制,能够极好的避免误动作以及环境光干扰,适用于长距离的对射、漫反射,镜面反射等应用场合,精简的外围器件设计,极小的封装形式满足于各类苛刻的应用设计。...
传感器 127 0